捕鱼游戏

| EN
长按识别二维码关注微信公众号
站内信息检索
捕鱼游戏中心
NEWS CENTER
庐山市西牯岭新材料有限公司500m3/h一体化废水处理设备采购及安装项目招标公告
时间:2024-09-04 浏览:5219
一、招标条件
庐山市西牯岭新材料有限公司500m³/h一体化废水处理设备采购及安装项目(下称“本项目”)已列入公司年度预算,本项目已经集团公司批准,项目业主为庐山市西牯岭新材料有限公司(下称“招标人”),资金自筹。本项目已具备招标条件,招标人现对本项目进行公开招标,实行资格后审。

二、项目概况、招标范围
1、项目概况
庐山市西牯岭新材料有限公司成立于 2020 年12 月 4 日,是江西省内集开采、生产、水路运输、销售于一体的特大型综合性饰面花岗岩石材面板和机制砂石骨料企业,开采年限22年。矿区面积88万平方米,已揭露面积55万平方米,主要治理采场矿界内切割生产废水和雨水,主要污染物为悬浮固体(SS)。
1.1、项目位置:本项目位于江西省九江市庐山市温泉镇钱湖村。
1.2、交通条件:矿区有矿山运输公路5km至庐山市山南公路与105国道相连。距庐山市城区5km,距九江市40km,距京九铁路德安站34km,交通便利。
1.3招标范围:500m³/h一体化废水处理设备采购及安装。
凡与本合同设备相关的其它设备装置,卖方无条件提供技术配合并不由此发生合同价格以外的其他任何费用。
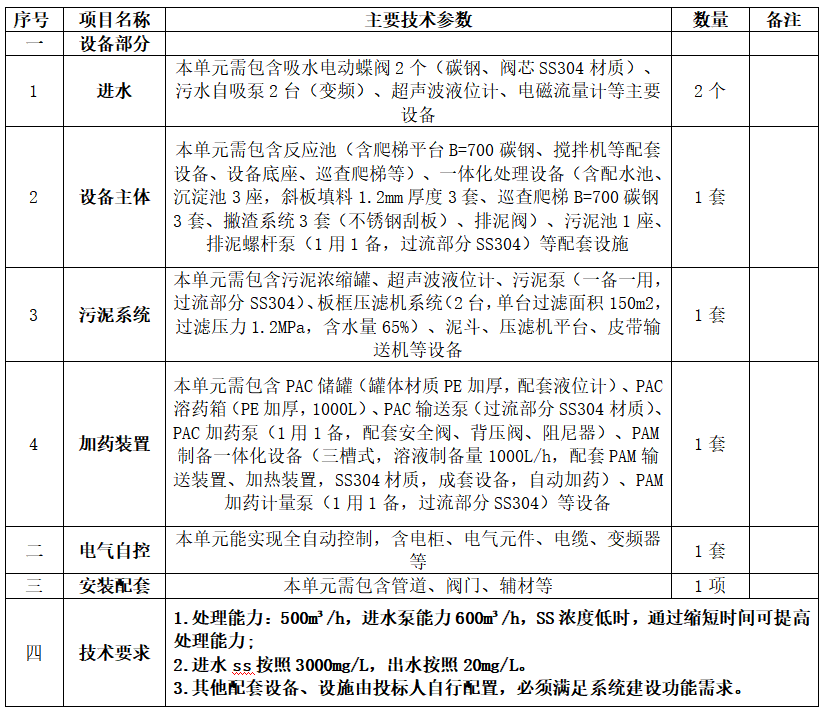
500m³/h一体化废水处理设备采购及安装项目(成套,包括但不限于)清单如下:

6、交货时间:合同签订后2个月内(含安装调试)。
7、交货地点:招标人指定地点。
8、质量要求:投标人保证货物在装箱发货前经过严格测试,质量、技术参数及性能均满足合同要求的最终新产品,产品质量、规格和技术要求符合该产品行业及生产企业标准。
9、配套件品牌要求 
本节所描述的设备或配件生产供应商均为发包方建议,发包方有权与承包方共同通过招标或其它方式选择供应商(选择时应参照或相当于设备候选厂商及品牌清单同档次的供应商),对于供应商所需具备的资格条件招标方有否决权;所有机电设备未列入上述候选名单的厂家及品牌,承包人采购前,须经发包人确认,如采购的机电设备与招标文件或合同约定不一致时,需发包人确认同意后才允许采购使用。

三、投标人资格要求
1、投标人必须具有独立法人资格和独立承担民事责任的能力,遵守国家法律和政策,依法经营,具有工商部门颁发的有效营业执照(营业执照经营范围需包含环保设备销售相关,复印件加盖公章),没有处于被责令停业、财产被接管、冻结、破产状态;投标人注册资本金不小于500万元人民币。
2、投标人提供2021年1月1日以来(以签订合同时间为准)承担过1个或以上一体化污水处理设备安装调试(处理量不低于4000m3/d)项目业绩,合同扫描件必须包含捕鱼游戏、签字页、主要建设模块供货清单页等关键页。
3、具有环保工程专业承包三级资质,同时具备安全生产许可证。
4、投标人具有良好的商业信誉和履行本项目的财务能力,提供在全国法院失信被执行人名单信息公布与查询平台(zxgk.court.gov.cn/shixin)中未被列入“失信被执行人名单”的网页截图复印件;承诺未处于被县级及以上住房城乡建设主管部门、司法机关或财政部门暂停或者取消在本项目所在地投标资格的状态中。投标人应将前述“失信被执行人名单”查询结果以及未被暂停或取消本地投标资格承诺附于投标文件中。
5、至投标截止时间止,在国家企业信用信息公示系统(www.gsxt.gov.cn)中未被工商行政管理机关列入“严重违法失信名单”的(不包括投标人分支机构)。
6、本次招标不接受联合体投标,不得分包转包。

四、招标文件的获取
1凡满足本公告规定的投标人资格要求并有意参加投标者,凭投标人法定代表人签发的针对本招标项目招标文件授权委托书或介绍信和招标文件经办人身份证复印件、单位名称、联系人电话及邮箱(加盖公章),报名资料发送至邮箱: [email protected]。招标人同时以邮件形式发送招标文件至潜在投标人。请于2024年9月5日至9月12日前(工作日上午8:30-12:00,下午14:00—17:00)获取招标文件。
2、招标文件每套售价为人民币(大写):300元。
3、标书费及投标保证金收款单位信息如下:
开户单位(收款人):庐山市西牯岭新材料有限公司
开户银行:中国农业银行庐山市支行
账号:1434 8101 0400 22912

五.投标保证金
投标保证金的金额:人民币伍万元整。 
形式:银行电汇或者网银(公对公转账形式)直接缴入提供的账户 
提交截止时间:2024年9月25日 9:00 前(北京时间,以资金到账时间为准)。
开户单位(收款人):庐山市西牯岭新材料有限公司
开户银行:中国农业银行庐山市支行
账号:1434 8101 0400 22912

六.投标文件的递交及相关事宜
1投标文件递交的截止时间(投标截止时间,下同):2024年9月25日9时00分(北京时间),投标文件递交地点为江西省庐山市星子镇石材产业园蓼花池路江西天然石业有限公司办公楼三楼庐山市西牯岭新材料有限公司范和冲。
2、逾期送达的或者未送达指定地点的投标文件,招标人不予受理。
3、投标截止时间及递交地点如有变动,招标人将及时以书面形式通知所有已购买招标文件的潜在投标人。
4、投标文件份数:正本1份,副本3份,电子版1份(U盘存储)。
5、开标时间:2024年 9月 25日9时00分(北京时间)。开标结果在捕鱼游戏 网站(buyuyxpj.com)、中国采购与招标网(//chinabidding.com.cn)上及时公布。
7.发布公告的媒介
本次招标公告在捕鱼游戏 网站(buyuyxpj.com)、中国采购与招标网 (//chinabidding.com.cn)上发布。
8.联系方式
招标人:庐山市西牯岭新材料有限公司
地  址:江西省庐山市星子镇石材产业园蓼花池路江西天然石业有限公司办公楼三楼庐山市西牯岭新材料有限公司    邮  编:332800              
收件人:  范和冲    17396245168   电子邮件:[email protected] 
                               
庐山市西牯岭新材料有限公司
2024年9月4日

附件:庐山市西牯岭新材料有限公司500m3/h一体化废水处理设备采购及安装项目招标公告
上一篇 返回 下一篇