捕鱼游戏
|
EN
捕鱼游戏
关于捕鱼游戏
捕鱼游戏概况
组织架构
发展历程
企业荣誉
联系我们
全球网络
全球业务布局
国内业务布局
捕鱼游戏中心
捕鱼游戏新闻
公告公示
媒体观察
党建引领
微宣传
经营业务
供应链管理
健康科技
投资者关系
临时报告
定期报告
公司治理
股东及股本
经营发展
利润分配及融资
咨询问答
联系方式
可持续发展
概况介绍
相关动态
ESG报告
ESG政策
爱与梦飞翔
加入我们
捕鱼游戏
关于捕鱼游戏
捕鱼游戏概况
组织架构
发展历程
企业荣誉
联系我们
全球网络
海外业务布局
国内业务布局
捕鱼游戏中心
捕鱼游戏新闻
公告公示
媒体观察
党建引领
微宣传
经营业务
供应链管理
健康科技
投资者关系
临时报告
定期报告
公司治理
股东及股本
经营发展
利润分配及融资
咨询问答
联系方式
可持续发展
概况介绍
新闻播报
ESG报告
爱与梦飞翔
ESG政策
加入我们
简
EN
全部
捕鱼游戏中心
核心业务
运营单位
可持续发展
信息检索
长按识别二维码关注微信公众号
站内信息检索
全部
捕鱼游戏中心
核心业务
运营单位
可持续发展
信息检索
捕鱼游戏中心
NEWS CENTER
捕鱼游戏新闻
公告公示
媒体观察
党建引领
微宣传
庐山市西牯岭新材料有限公司砂石骨料生产线自动化系统建设项目招标公告
时间:2024-09-10
浏览:5259
一、招标条件
庐山市西牯岭新材料有限公司砂石骨料生产线自动化系统建设项目(下称“本项目”)已列入公司年度预算,本项目已经集团公司批准,项目业主为庐山市西牯岭新材料有限公司(下称“招标人”),资金自筹。本项目已具备招标条件,招标人现对本项目进行公开招标,实行资格后审。
二、项目概况、招标范围
1、项目概况
庐山市西牯岭新材料有限公司成立于 2020年12月4日,是江西省内集开采、生产、水路运输、销售于一体的特大型综合性饰面花岗岩石材面板和机制砂石骨料企业,开采年限22年。公司拟建生产能力分别为4500t/h、500t/h的骨料生产线和山砂加工生产线,产品规格主要为0-5mm、5-10mm、10-20mm、20-28mm机制砂和骨料。
1.1、项目位置:本项目位于江西省九江市庐山市温泉镇钱湖村。
1.2、交通条件:矿区有矿山运输公路5km至庐山市山南公路与105国道相连。距庐山市城区5km,距九江市40km,距京九铁路德安站34km,交通便利。
1.3、招标范围:本次招标范围是西牯岭矿区砂石骨料生产自动化系统(生产控制系统、生产管理系统、视频监控系统)、二次设计优化、硬件软件供货、应用软件组态、安装、系统调试、人员技术培训等和其它各项相关服务等,包含不限于合同设备、技术文件、专用工具、随机及调试用备品备件等。投标系统要求具有先进性、兼容性及可扩展性,要有长距离输送廊道控制系统的业绩,还要预留未来全厂信息化和智能化的接口及功能扩展。投标时请专篇论述清楚实现上述目的的方案。
在执行合同过程中一旦发现有任何漏项和短缺,如果在设备清单中并未列入但确实是卖方供货范围中应该有的,并且是满足对合同设备的性能保证值和正常安全运行的要求所必须的,均应由卖方负责将所缺的合同设备、附件、技术文件、专用工具、随机及调试用备品备件等免费送至施工现场,并承担由此产生的所有费用和买方的损失。凡与本合同设备相连接的其它设备装置,卖方有提供接口和技术配合的义务并不由此发生合同价格以外的其他任何费用。
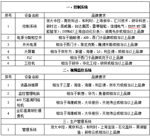
1.4 砂石骨料生产线自动化系统建设项目(成套,包括但不限于)清单如下:
(投标人根据实际配置填写,对没有包括在如下供货范围内的设备及部件,若对安全运行是必要的,投标方应提出建议)
备注:1、物品清单需具体列出单面柜的所有模块及设备,投标人应按此表根据实际配置情况填写详细配置清单及数量,内容应包括但不仅限于上表所列内容,表格可扩展、修改并增加内容。
2、项目工期:交货期自合同签订之日起不超过1个月,安装期自招标方通知进厂日起不超过1个月,具体进场施工时间以招标方的书面通知为标准。
3、交货地点:庐山西牯岭建筑用花岗岩矿区招标人指定地点。
4、质量要求:投标人保证货物在装箱发货前经过严格测试,质量、技术参数及性能均满足合同要求的最终新产品,产品质量、规格和技术要求符合该产品行业及生产企业标准。
5、配套件品牌要求
本节所描述的设备或配件生产供应商均为发包方建议,发包方有权与承包方共同通过招标或其它方式选择供应商(选择时应参照或相当于设备候选厂商及品牌清单同档次的供应商),对于供应商所需具备的资格条件招标方有否决权;所有设备未列入上述候选名单的厂家及品牌,承包人采购前,须经发包人确认,如采购的设备与招标文件或合同约定不一致时,需发包人确认同意后才允许采购使用。
6、以上设备/材料仅供投标报价参考。投标方可以根据招标方提供的有关资料(也可以实地现场勘察)进行二次设计,提供当前行业类似应用的主流技术配置并且满足项目实际需要的方案,方案必须是优于招标文件技术要求的,并在投标时描述清楚。
7、本次招采的是一套完整的系统设备,投标方的报价将被视为已覆盖项目正常运行所需要的硬件/软件及相关各项服务,本招标文件虽然没有提及的,但是属于项目运行所需要的,都包括在投标方的责任范围内。
8、中标后供货方需尽快与设计院技术对接,否则造成后果由供方负责。
三、投标人资格要求
1、投标人必须具有独立法人资格和独立承担民事责任的能力,遵守国家法律和政策,依法经营,并具有工商部门颁发的有效营业执照,没有处于被责令停业、财产被接管、冻结、破产状态;投标人实缴资本金不小于500万元人民币。
2、投标人提供5个或以上自2020年1月1日以来500万吨/年以上的工业建设项目(建材、冶金或电力)自动化系统供货业绩和施工安装业绩(至少含自动化控制系统)或单份合同总金额200万元及以上的工业建设项目自动化系统供货业绩和施工安装业绩(至少含自动化控制系统),合同扫描件必须包含捕鱼游戏、签字页等关键页,以及付款发票。
3、投标人具有良好的商业信誉和履行本项目的财务能力,提供在全国法院失信被执行人名单信息公布与查询平台(zxgk.court.gov.cn/shixin)中未被列入“失信被执行人名单”的网页截图复印件;承诺未处于被县级及以上住房城乡建设主管部门、司法机关或财政部门暂停或者取消在本项目所在地投标资格的状态中。投标人应将前述“失信被执行人名单”查询结果以及未被暂停或取消本地投标资格承诺附于投标文件中。
4、至投标截止时间止,在国家企业信用信息公示系统(www.gsxt.gov.cn)中未被工商行政管理机关列入“严重违法失信名单”的(不包括投标人分支机构)。
5、投标人提供本项目(标段)投标截止时未处于被县级及以上住房城乡建设主管部门、司法机关暂停或者取消在本项目(标段)所在地的投标资格状态的书面承诺,并提供本项目(标段)投标截止时企业法人未处于被住房和城乡建设部或江西省住房和城乡建设厅认定的建筑市场主体黑名单管理期限内的书面承诺,承诺格式见第四章3.2承诺函。
6、本次招标不接受联合体投标,不得分包转包。
四、招标文件的获取
1、凡满足本公告规定的投标人资格要求并有意参加投标者,凭投标人法定代表人签发的针对本招标项目招标文件授权委托书或介绍信和招标文件经办人身份证复印件、单位名称、联系人电话及邮箱(加盖公章),报名资料发送至邮箱:
[email protected]
(
发送邮件时请备注投标项目和投标公司名称
)。招标人同时以邮件形式发送招标文件至潜在投标人。请于2024年9月10日至9月14日(工作日上午8:30-12:00,下午14:00—17:00)获取招标文件。
2、招标文件每套售价为人民币(大写):叁佰元整(¥300元)。购买招标文件费采用银行公对公汇款的方式,售后不退,
汇款备注中注明投标项目名称,若有需我司开具购买招标文件的发票需求,请将开票信息以及开票类型(专票或普票)发至邮箱:
[email protected]
,邮件注明:需开发票+公司名称。
3、标书费及投标保证金收款单位信息如下:
开户单位(收款人):庐山市西牯岭新材料有限公司
开户银行:中国农业银行庐山市支行
账号:1434 8101 0400 22912
五、投标保证金
投标保证金的金额:人民币十万元整。
形式:银行电汇或者网银(公对公转账形式)直接缴入提供的账户
提交截止时间:2024年9月29日 9:00 前(北京时间,以资金到账时间为准)。
开户单位(收款人):庐山市西牯岭新材料有限公司
开户银行:中国农业银行庐山市支行
账号:1434 8101 0400 22912
六、投标文件的递交及相关事宜
1、投标文件递交的截止时间(投标截止时间,下同):2024年9月29日9时00分(北京时间),投标文件递交地点为江西省庐山市星子镇石材产业园蓼花池路江西天然石业有限公司办公楼三楼庐山市西牯岭新材料有限公司范和冲。
2、逾期送达的或者未送达指定地点的投标文件,招标人不予受理。
3、投标截止时间及递交地点如有变动,招标人将及时以书面形式通知所有已购买招标文件的潜在投标人。
4、投标文件份数:正本1份,副本3份,电子版1份(U盘存储)。
5、开标时间:2024年 9月29日9时00分(北京时间)。开标结果在捕鱼游戏 网站(buyuyxpj.com)、中国采购与招标网(//chinabidding.com.cn)上及时公布。
7、发布公告的媒介
本次招标公告在捕鱼游戏 网站(buyuyxpj.com)、中国采购与招标网 (//chinabidding.com.cn)上发布。
8、联系方式
招标人:庐山市西牯岭新材料有限公司
地 址:江西省庐山市星子镇石材产业园蓼花池路江西天然石业有限公司办公楼二楼庐山市西牯岭新材料有限公司 邮 编:332800
获取招标文件联系人:赵女士(19217969356)邮箱:
[email protected]
递交投标文件联系人:范和冲 (17396245168)
庐山市西牯岭新材料有限公司
2024年9月9日
附件:
庐山市西牯岭新材料有限公司砂石骨料生产线自动化系统建设项目招标公告
上一篇
返回
下一篇